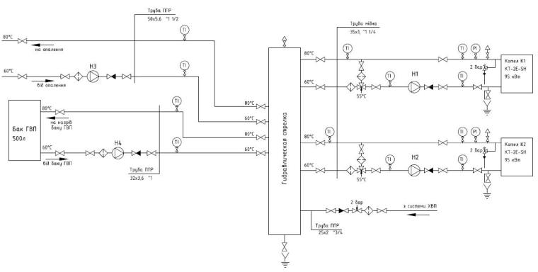
15.12.2015 — Монтажная схема котельной с двумя котлами

В загородном клубе «4 сезона» в декабре мы запустили новую котельную мощностью 190кВт. Данная котельная подала тепло на 3 коттеджа с гостиничными номерами общей площадью 500м.кв., а в перспективе будет подключено и здание сауны. Также предусмотрены выводы для подключения теплообменника подогрева воды в бассейне с резервом мощности до 100кВт.

На основе несложной схемки:

scheme_boiler_room

Можно смонтировать довольно симпатичную котельную:

Это слайд-шоу требует JavaScript.

Интересно работает ретортная горелка котла Альтеп:

pellet_burner

26.10.2015 — Новый проект котельной, с.Белогородка

Завершена очередная работа по проектированию котельной.

Котельная пеллетная, мощность 80кВт.

Фото из серии «было-стало»:

Пеллетная котельная
Пеллетная котельная — «было»
Пеллетная котельная
Пеллетная котельная — «стало»

Так это выглядит на месте:

Это слайд-шоу требует JavaScript.

И так было задумано. Основные чертежи выкладываю в Акробате, кому нужно — скачивайте и смотрите.

Belogorodka — TM — layout 2010 — 211015 Акс

Belogorodka — TM — layout 2010 — 211015 Задание

Belogorodka — TM — layout 2010 — 211015 Принц

Belogorodka — TM — layout 2010 — 211015 Розм

Belogorodka — TM — layout 2010 — 211015 ТрПр

Поставщик котла — ровненская компания «Е-комфорт».

Монтаж котельной — компания «Карно».

15.06.2014 — Завершен новый проект теплоснабжения, пеллетный котел

На дворе стоят жаркие дни, но, как говорится, готовь сани летом.

Это слайд-шоу требует JavaScript.

16.04.2014 – Опыт проектирования и эксплуатации пеллетной котельной

Твердотопливные котлы становятся очень популярны. Причина тому — изменение стоимости топлива, в первую очередь газового. Ранее в данном проекте теплоснабжение административного здания осуществлялось от котельной завода. Завод постепенно отключал отопление в корпусах, потери росли, доходы снижались. Естественно и мой клиент тянул до последнего, несмотря на большие затраты на отопление, но разговоры о строительстве котельной перешли к делу только тогда, когда завод сообщил что котельную в следующем отопительном сезоне уже не запустят. К тому времени у нас уже была в голове концепция нового проекта, осталось за малым — «давайте не будем говорить о плохом, а лучше сделаем». )))

DSCF1359  DSCF1385

Наш клиент после продолжительных расчетов между газовыми котлами, тепловыми насосами и твердотопливными котлами, остановил свой выбор на последних. Однако классические твердотопливные котлы имеют тот недостаток, что требуют постоянного надзора за ними. Из твердотопливных котлов в итоге были выбраны пеллетные, и основная причина в том была наличие системы автоматической топливоподачи. Таким образом, текущее обслуживание котла было поручено технику по эксплуатации офисного здания, который на ночь загружал полный бункер пеллет (бункер котла рассчитан на сутки максимальной тепловой нагрузки), а ночью за котлом присматривал охранник. Пеллетный котел не потребовал дополнительных расходов в виде дополнительного эксплуатационного персонала.

В начале апреля я взял новый объект с пеллетными котлами и решил учесть в нем все рекомендации, которые возникли у службы эксплуатации за 2 отопительных сезона. В итоге получилось следующее:

1. Срок окупаемости (без учета дисконтирования) составил всего-навсего 2 года (включая затраты на строительство пристроенной котельной, работ, оборудования и топлива). Хочу сказать что это очень важный для меня параметр, поскольку очень трудно при первичных консультациях понять реальную тепловую потребность потребителя — соответственно, рассчитать какой объем топлива можно съэкономить.

2. Расход топлива за отопительный сезон — 50 тонн (на 2000 м.кв.). Цена пеллет 1000грн/т с НДС летом и 1350грн/т с НДС зимой.

3. Котлы потребовали настройки под конкретные закупаемые пеллеты, что включало в себя: замена редукторов топливоподачи (нужны были большие обороты), замена дутьевых вентиляторов, доработка дымоходов.

 DSCF1375   DSCF1365   DSCF1378

4. В момент первого в сезоне пуска котлов внутри образовывался конденсат. Поскольку в качестве меры защиты нами был предусмотрен бак-аккумулятор тепла, до конца сезона конденсата не было.

5. Проект автоматики был максимально упрощен, ввиду того, что комплектная автоматика котлов имеет очень широкие возможности для настройки вспомогательного оборудования.

DSCF1362 DSCF1361

 

6. Загрузка пеллет в бункер осуществляется вручную, никаких дополнительных мер автоматической топливоподачи (предусмотренных нашим проектом) принято не было. Хотя эксплуатационщики еще надеются получить под автоматическую топливоподачу бюджет )))

  DSCF1364  DSCF1372

7. Для хранения пеллет лучше всего использовать неотапливаемый склад, или площадку с навесом. А склад, как видно из разницы цен лето/зима — нужен.

8. Чистка котлов производится раз в неделю.

Это слайд-шоу требует JavaScript.

12.09.2013 – Кондиционирование и вентиляция кафе, Буча

Все как правило учитывают только бюджеты.

Но энергоэффективность ведь тоже важна.

Это слайд-шоу требует JavaScript.

10.08.2013 – Работа по паспортизации вентсистем

Проведена ежегодная паспортизация вентсистем сети химчисток «Лотос», Киев.

Это слайд-шоу требует JavaScript.

18.02.2013 – Завершен рабочий проект склада масел Еристовского ГОК

Это слайд-шоу требует JavaScript.

01.02.2013 – Завершен рабочий проект административного корпуса Еристовского ГОК

18.01.2013 – Завершен рабочий проект супермаркета «Ашан» в Макеевке

Завершена работа над рабочим проектом вентиляции и кондиционирования супермаркета «Ашан» в Макеевке.

Работа проведена в составе проектного отдела компании «Тебодин».

Это слайд-шоу требует JavaScript.

1553002 — Ашан Макеевка, план на отм.-4,400

 

1553003 — Ашан Макеевка, план на отм.-4,400
1553004 — Ашан Макеевка, план на отм.-4,400
1548006 — Ашан Макеевка, Аксонометрии вентиляции -4,400
1548005 — Ашан Макеевка, Аксонометрии вентиляции -4,400
1553001 — Ашан Макеевка, план на отм.-4,400

 

19.10.2012 – Завершен рабочий проект Цеха технических полуфабрикатов в г.Брянск

Завершен рабочий проект инженерных систем Цеха технических полуфабрикатов (производство жиров и мясо-костной муки) в г.Брянск, Россия.

Общий состав систем:

  • воздушное и радиаторное отопление;
  • кондиционирование технических и административных помещений;
  • общеобменная и аварийная вентиляция.

Работы выполнены в составе проектного отдела компании «Тебодин».

Это слайд-шоу требует JavaScript.