Избранное

Энергосберегающие проекты, инженерное проектирование и консультации

Приветствую Вас на своей странице!

%d0%b2%d0%bb%d0%be%d1%85-%d0%b2%d0%bf-%d1%84%d0%be%d1%82%d0%be-%d0%bd%d0%b0-%d1%81%d1%82%d0%b0%d1%82%d1%8c%d1%8e

Зовут меня Владимир Влох, моя профессия — инженер, специализацией которого являются инженерные системы здания: вентиляция, отопление, кондиционирование. То есть все, что связано с комфортом.

Вот что полезного вы найдете на моем сайте:

  1. Информацию о том, как построить качественную и экономичную систему отопления (а также вентиляции и кондиционирования), а если она у вас уже построена — то как снизить ежемесячные счета на газ, электроэнергию и т.д.
  2. Реализация первого пункта — примеры выполненных мною проектов (кто умеет — тот делает).
  3. Возможность заказать консультацию по энергосбережению, или другие инженерные услуги.

Также, время от времени публикую аналитику об изменении стоимости выработки тепла различными видами энергоресурсов (ведь тарифы постоянно меняются), и заметки о необычных инженерных «штуковинах».

С уважением,
Владимир Влох
(067) 515-53-51

16.11.2022 — Интересный опыт в Польше

Теперь я знаю немного больше о стройках в Польше.

17.05.2017 — Дополнена страница оригинальных решений

Дополнена страница с оригинальными решениями, прошу сюда: Оригинальные решения.

Это слайд-шоу требует JavaScript.

27.03.2017 — Новые примеры работ на сайте karno.ua

Уважаемые господа, я решил в дальнейшем публиковать в данном блоге только аналитические материалы и статьи на тему энергосбережения, а все примеры выполняемых работ я буду выкладывать на обновленном сайте компании «Карно» http://www.karno.ua, где являюсь директором.

Смысла дублировать информацию на двух сайтах никакого нет.

Логически компания «Карно» является основным реализатором моих проектов, имеющих практическую направленность, а разные информационные материалы, расчеты и общую аналитику считаю более правильным размещать здесь.

31.12.2016 — Мои поздравления!

Господа, поздравляю вас с Новым годом!

Пускай с нами случаются удивительные вещи!

01.12.2016 — Самое дешевое топливо для отопления в сезоне 2016-2017

Тарифы на тепло и газ в очередной раз выросли, и тема стала актуальной как никогда. Наше государство подкидывает нам новых проблем, не предлагая решений. Поэтому решения ищем и находим сами в этих таблицах:

dom-011216
Сравнение цен на тепло — бытовые тарифы 2016-2017 отопительный сезон

prom-011216

Сравнение цен на тепло — бытовые тарифы 2016-2017 отопительный сезон

 

10.06.2016 — Запущена новая твердотопливная котельная 45кВт

Потихоньку продолжаем строить экономичные котельные. Под занавес рабочей недели запустили небольшую котельную мощностью 45кВт на основе котла Verner V45.

Это слайд-шоу требует JavaScript.

Паспорт Verner V-45.

 

16.05.2016 —Как платить вдвое меньше за отопление в частном доме

Кончился отопительный сезон, новое правительство преподносит нам свой первый «подарок» в виде повышения тарифа на газ. Может это для страны глобально и выгодно, но, посмотрев в счета за газ, многие захотят найти альтернативу.

И такая альтернатива есть: это традиционное топливо (уголь, дрова, брикет, древесные пеллеты), которое на самом деле позволяет снизить затраты на отопление двое. Единственное узкое место — это высокая стоимость современного энергосберегающего оборудования. Поэтому необходимо учесть все условия и взвесить все «за» и «против» ваших решений.

Сначала разберемся в преимуществах и недостатках различных традиционных топлив.

Уголь — топливо, хорошее в хранении, по удельной теплоте сгорания и в былые времена было приятно по цене. Однако с углем, сейчас плохо, т.к. его не хватает даже для электростанций Украины. Экономику котлов на угле сейчас считать нет смысла.

Дрова — проблематичное топливо. Как минимум в том, что вам будет тяжело проконтролировать его влажность, теплоту сгорания. Не всегда можно оценить на глаз насколько качественно дрова уложены в машине (складометры бывают разные), является ли древесина однородной породы.  Как известно, дуб дает значительно больше тепла чем сосна, при этом последняя содержит большое количество смол, засоряющих как котлы, так и дымоходы. А кроме этого вам потребуется обустроить место под склад для дров, нанимать людей для разгрузки.

Брикеты — это по сути те же дрова, лишенные недостатка по качеству — горят значительно лучше (как минимум прогнозируемо), и которые значительно проще проконтролировать по количеству.

Самое удобное топливо — это древесные пеллеты. Горение отличное, упаковка фабричная, легкий контроль по качеству и количеству. Плюс немаловажный момент: все котлы на пеллетах являются котлами длительного горения, работая на 1 загрузке от 1 до 7 суток. Единственный недостаток пеллет — высокая стоимость котла, который помимо стандартного оснащения обязан иметь автоматику и электрические приводы работы вспомогательных механизмов. Стоимость же самой пеллеты можно примерно считать равной стоимости брикета.

Расчет экономии

Исходные данные возьмем такие:

  1. Оборудование и качество материалов принимаем средее и выше среднего.
  2. Предполагаем что помещение для котла (около 15 м.кв.) в частном доме найти можно (здание для котельной имеется).
  3. Дом имеет площадь порядка 200м.кв., теплоизолированный.  Устанавливается котел мощностью около 35кВт.

Расчет эксплуатационных затрат:

  1. На дом площадью 200м.кв. потребуется примерно 5т пеллет в отопительный сезон. Тонна пеллет сейчас стоит около 2000грн. Итого 5*2000=10000грн.
  2. Газовый котел может кушать и 500 кубов в месяц * 6,88 = 3440грн. Что в сезон составит 3440*6=20640грн.
  3. Экономия пеллетного котла в отопительный период составит 20640-10000=10640грн.

Таким образом достигается 50% экономия в эксплуатационных затратах. На первый взгляд цифра очень интересная. Но давайте посчитаем, стоит ли вкладывать деньги в такую котельную.

Перейдем к расчету капитальных затрат

Рассчитаем три сметы на установку брикетного (по совместительству дровяного) котла, пеллетного котла и традиционного газового котла.

Смета по монтажу брикетного котла составит 105800грн, включая в себя:

  • Котел длительного горения Stropuva S4027490 грн.
  • Бойлер горячей воды 100л = 302 евро или 8800грн.
  • Насосы — 2 штуки по 2500 грн = 5000грн.
  • Коллектор вертикальный / бак-аккумулятор = 4500  грн.
  • Работа по котельной = около 25000грн.
  • Дымоход = около 10 тыс грн с работой и расходниками.
  • Котельная арматура, краны, клапана, трубы, расходные материалы = около 25000грн.

Смета пеллетного котла составит 144600грн:

  • Котел пеллетный Альтеп (Чернигов) 38кВт66300грн.
  • Бойлер горячей воды 100л = 302 евро или 8800грн.
  • Насосы — 2 штуки по 2500 грн = 5000грн.
  • Коллектор вертикальный / бак-аккумулятор = 4500  грн.
  • Работа по котельной = около 25000грн.
  • Дымоход = около 10 тыс грн с работой и расходниками.
  • Котельная арматура, краны, клапана, трубы, расходные материалы = около 25000грн.

Смета газового котла = 61125грн:

  • Котел газовый Viessmann Vitodens 10036125грн.
  • Бойлер горячей воды не требуется, газовый котел двухконтурный.
  • Насосы встроены в котел.
  • Коллектор вертикальный / бак-аккумулятор не требуется
  • Работа по котельной с расходными материалами = около 25000грн.
  • Дымоход входит в стоимость котла.
  • конечно, если отсутствует газ, следует добавить в смету и стоимость подключения, но мы допустим что газ на участке есть.

Итак у нас есть 3 сметы, и вот что мы сделаем дальше: посчитаем срок окупаемости самой дорогой сметы (пеллетная котельная) против существующей котельной с газовым котлом.

Расчет срока окупаемости для реконструкции (есть газовый котел и есть газовая труба)

Разделим соответствующую смету на сезонную экономию.

Срок окупаемости пеллетного котла 144600/10640=13,5 лет.

И далее по такой же схеме срок окупаемости брикетного котла 105800/10640=9,65 лет.

Расчет срока окупаемости для нового строительства (котла нет, но при этом газовая труба уже в доме)

Другое дело, если вы строите новый дом, и какой-либо котел отсутствует. Тогда из вложений вычетам стоимость самой дешевой альтернативы (газового котла):

  • Срок окупаемости пеллетного котла (144600-61125)/10640=8 лет.
  • Срок окупаемости брикетного котла (105800-61125)/10640=4 года.

Расчет срока окупаемости для нового строительства (котла нет, газ не проведен)

Если же газ на участке у вас отсутствует, вам придется включить в расчет и стоимость проведения газовой трубы, стоимость которой может дойти и до 35000грн.

  • Срок окупаемости пеллетного котла (144600-61125-35000)/10640=4,5 года.
  • Срок окупаемости брикетного котла (105800-61125-35000)/10640=1 год.

 

Все цены приведены на 15 мая 2016г, и их следует корректировать в зависимости от исходных условий и цены на газ/пеллеты/брикеты.

09.02.2016 — «Чому зростають тарифи?» и как с этим бороться

Ввиду некоторого, на мой взгляд, «ребячества» вопроса «Почему растут тарифы?», я проходил эту инфографику стороной. Но все же стоит разобраться, что из этого заслуживает внимания, а что нет.

И будем надеяться, что авторы этого популярного плаката прочитают мои коррективы и следующий раз сделают лучше. Хотя бы то, что в конце плаката есть ссылка http://www.protaryfy.com — так вот, на сей день она не работает.

2015-03-16-v7b

Не будем останавливаться на «сегодня-завтра», «папередниках», и «хибне коло» — это вопросы чисто политические и меня как инженера интересуют чуть меньше чем никак. Предмет данной записи это нижний блок, о том, как все-таки платить меньше. Меня зацепило то что большинство рекомендаций относятся к теплоснабжению.

Пункт №1 о субсидиях

Он находится полностью в ведении государства — об этом говорить не станем. Но дальше видим конкретику.

Пункт №2  — в основном об учете тепла

  1. Спорить невозможно и глупо. Когда не известно потребление, невозможно экономить в его объеме. Однако злободневности учет тепла в себе не несет. Рачительный потребитель давно понял, что нормы потребления без счетчиков сильно завышены (сначала это почувствовали по воде и газу, сейчас начинаем чувствовать по тепловым счетчикам). А не-рачительному потребителю никакие плакаты не помогут. Это и была та причина, почему я изначально посмотрел на этот плакат как рисунок из детского сада. Кому вы его показываете? О чем хотите сказать?..
  2. Также во 2й пункт попали рекомендации по современным лампам — совершенно согласен, опять же прочувствовано на себе. В цифрах моей квартиры потребление электроэнергии с энергосберегающими лампами упало на треть. При нынешнем и ожидаемом уровне тарифов срок окупаемости по некоторым из моих светильников был не более 2 месяцев.
  3.  Сюда же попала рекомендация о средствах регулирования температуры: радиаторные термостаты (а также термоголовки) для дома и квартиры.  Конечно, 10% экономии добьются все. А при некотором изменении привычек по доктору Коморовскому — и более того.

Но теперь немного конкретики в цифрах. Стоимость автоматической термоголовки с клапаном на данный момент  — около 20 евро (580грн), также добавим работу сантехника, расходные материалы, транспортные расходы примерно 400грн. Итого в среднем 980грн на радиатор. Допустим что в доме установлено 10 радиаторов.

980грн х 10 = 9800грн. Это не безумная цифра, но давайте посмотрим когда же она окупится. Допустим что дом около 100м.кв. со стандартным утеплением, который потребляет в отопительный сезон около 500 м.куб. газа в месяц. Счет за отопление составит 500х7,19=3595грн., а за 6 месяцев — 21570грн. И при помощи термоголовок мы уменьшаем сезонный расход на 10%. 10 процентов от 21570грн = 2150грн.

Простой срок окупаемости: нашу инвестицию 9800грн./ делим на сезонную экономию 2150грн = 4,55 лет. Это плохая инвестиция. Данный пункт можно смело вычеркивать. Также заметим, что экономию прочувствуют только те, кто живет в частных домах. Карман владельцев квартир без квартирного счетчика тепла (коих абсолютное большинство) — не согреется совсем.

Что можно предложить взамен термоголовок? Если у вас частный дом (квартиры мы договорились лишены возможности экономии средствами регулирования), то вам поможет установка термостата котла. Минимальная стоимость его чуть больше пачки гвоздей — около 10 евро, а поставить его может любой человек с отверткой и куском кабеля. Можно поставить вот такой или любой другой:

При этом вы добьетесь экономии от 5 до 10%, а также повысите уровень комфорта в доме и выгодно вложите 10 евро.

Пункт 2й закончили, переходим к пункту 3.

Пункт №3 дает рекомендации для жителей многоквартирных домов

Хотя, сказать по-правде, этого с первого взгляда не понятно. Общий принцип этих рекомендаций — help yourself.

  1. Относительно всех рекомендаций по утеплению — это полный trash. (Да, я следую тренду наших новых полу-иностранных руководителей государства). Косвенное доказательство — где вы видели чтобы кто-то утеплил целый дом? Я оцениваю все с точки зрения возврата инвестиций. Так вот это настолько дорого, что окупить эти инвестиции можно будет лет через 20. По-моему сейчас даже государства инвестируют на сроки не более 25 лет.
  2. Далее видим экзотику — рекуператор в вентиляционной шахте. Если кто видел — покажите. Меня даже на 1й национальный звали про них рассказать. Я честно сказал что такие изделия для вент шахт никогда не видел, говорю если покажите — изучу, расскажу. Не показали. Интересно видели ли его авторы плаката? Существует ли он в природе? Пока ответа нет, назовем этот пункт trash №2.
  3. Установка стеклопакетов на лоджиях и балконах. Уважаемые читатели, среди вас есть те, кто давно установил себе стеклопакеты и застеклил лоджии. Почувствовали ли вы экономию? Уверен что нет. Таким образом имеем trash №3.
  4. Если в вашем доме уже есть счетчик тепла и вы поняли что экономию можно почувствовать на своем кармане, то можно подумать об установке погодного регулятора на целый дом. Этот регулятор дает около 10% экономии, а стоить будет ориентировочно 2-3 тыс. евро (на теплопункт, разумеется). Вы сами можете посчитать экономию, исходя из количества адекватных жильцов в вашем доме и размера счета на тепло. Возможно оно и стоит того, но скорее всего экономия будет не очень значительной. Этот пункт — не trash.
  5. Промывание труб отопления. Сомнительный пункт. «Одна знакомая бабка» сказала, что платить стали меньше. Но веры той бабке я не имею, и деталей не знаю. А сточки зрения инженера, заростание труб и соответствующее ей уменьшение теплоотдачи, при наличии счетчика тепла и хорошо утепленных труб, может вам даже немного сэкономить денег. Правда за счет более низкой температуры в квартире. «Полу-trash».

В заврешение

Что раньше, то и сейчас, можно смело утверждать: «С государством в азартные игры не играют». Теплоэнергетика остается одной из самых коррумпированных отраслей экономики, и это видно даже по таким невинным доброжелательным плакатам. Мы же с вами должны замечать и прислушиваться к таким людям как Абрамовичус, которые резко и конкретно об этом говорят.

Мы бы еще взяли на карандаш и авторов плаката «Чому зростают тарифи», но, к сожалению, с гордо поднятой головой они к нам не придут.

Дополнение о теплоизоляции для многоквартирных домов

Нашел сводку по срокам окупаемости для многоквартирных домов, подтверждающую мои расчеты. Эта компания проводит термомодернизацию с использованием привлеченных средств. За чужие деньги такие такие проекты можно продвигать. За свои — нет.

сроки окупаемости для ОСББ.PNG

Узел учета тепла в 2016 году за 18 тыс. вы не поставите конечно (как я понял в таблице цены 2013 года), но сроки окупаемости целиком адекватны.

Поэтому если вы сюда забрели горя желанием осчастливить всех своих соседей, смотрите документ на эту тему тут.

28.12.2015 — С наступающим 2016-м!

Поздравляю всех своих уважаемых читателей с Новым 2016 годом.

Судя по росту посещаемости моего блога в 2015г, проекты и консультации на тему энергосбережения становятся все более актуальными. Но  для того чтобы добиться результата, нужно прикладывать усилия. Поэтому я предлагаю всем заинтересованным в энергосбережении господам — присылать мне на электронную почту vladimirw@rambler.ru темы для статей, волнующие вас вопросы, а я буду стараться находить время писать что имею на эти темы из своего опыта.

И кстати, не бойтесь выглядеть глупо. Новичкам везет.

В начале 2015 года я познакомился с интересным человеком, который мне запомнился фразой «фарт у ума выигрывает».  Поэтому желаю всем вам, и нам: УДАЧИ в Новом 2016-м!

ny2016.jpg

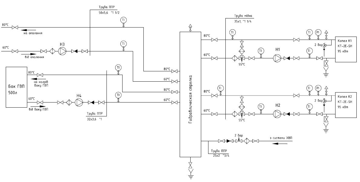
15.12.2015 — Монтажная схема котельной с двумя котлами

В загородном клубе «4 сезона» в декабре мы запустили новую котельную мощностью 190кВт. Данная котельная подала тепло на 3 коттеджа с гостиничными номерами общей площадью 500м.кв., а в перспективе будет подключено и здание сауны. Также предусмотрены выводы для подключения теплообменника подогрева воды в бассейне с резервом мощности до 100кВт.

На основе несложной схемки:

scheme_boiler_room

Можно смонтировать довольно симпатичную котельную:

Это слайд-шоу требует JavaScript.

Интересно работает ретортная горелка котла Альтеп:

pellet_burner